7月16日,国家药监局发布了两则修订药品说明书的公告,含丙酚替诺福韦和脾多肽注射液。
涉及6个品种:5个含丙酚替诺福韦药品(艾考恩丙替片、比克恩丙诺片、恩曲他滨丙酚替诺福韦片(Ⅰ)、恩曲他滨丙酚替诺福韦片(II)和富马酸丙酚替诺福韦片);脾多肽注射液
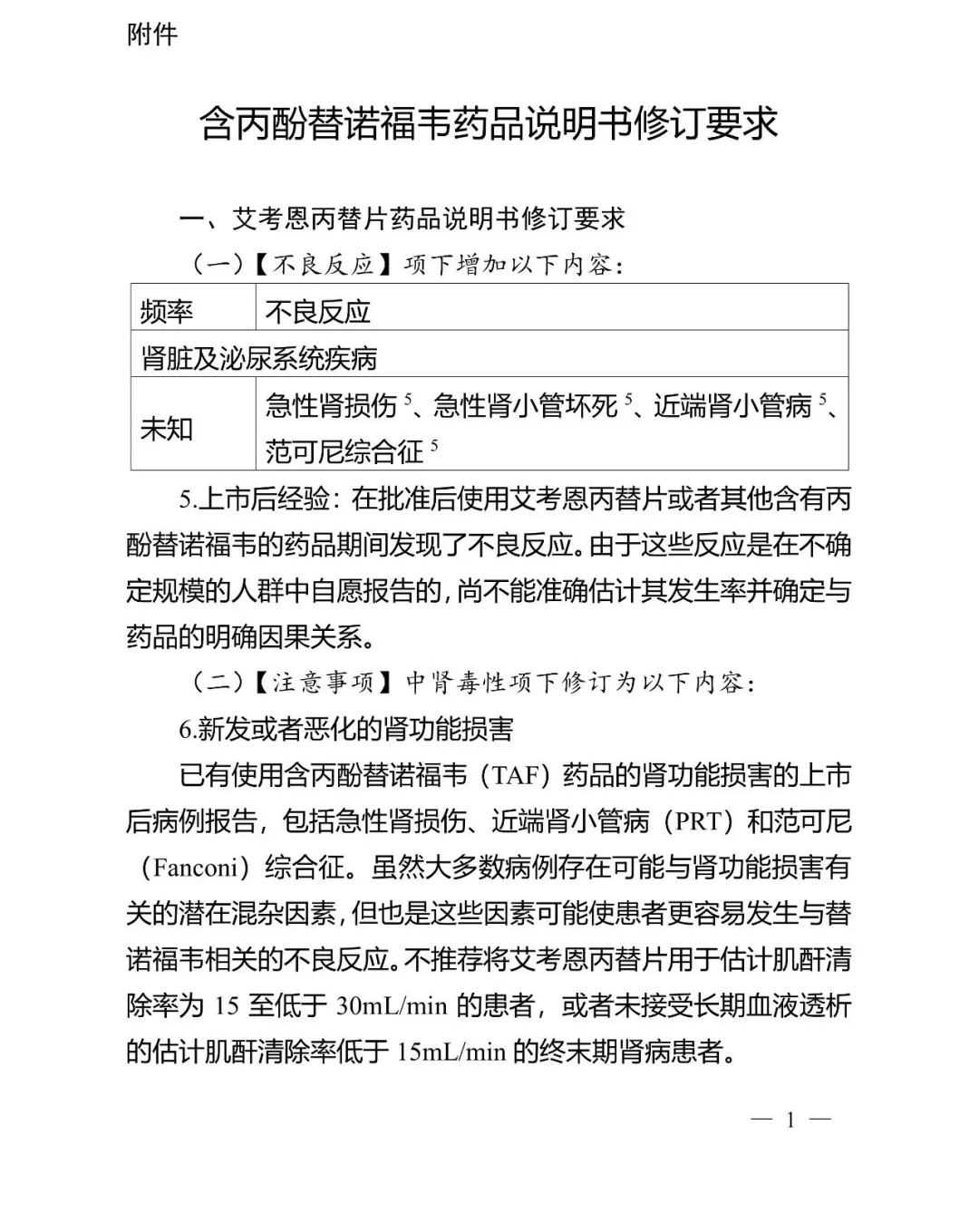
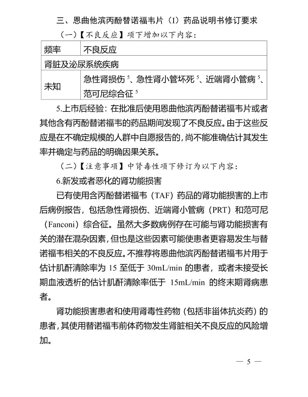
5个含丙酚替诺福韦药品修订了【不良反应】项和【注意事项】项;
脾多肽注射液修订了【不良反应】项、【禁忌】项、【注意事项】项、【孕妇及哺乳期妇女用药】项、【儿童用药】项。
报备截止时间:于2024年10月4日前报药审中心或省级药品监督管理部门备案。

根据药品不良反应评估结果,为进一步保障公众用药安全,国家药监局决定对5个含丙酚替诺福韦药品(艾考恩丙替片、比克恩丙诺片、恩曲他滨丙酚替诺福韦片(Ⅰ)、恩曲他滨丙酚替诺福韦片(II)和富马酸丙酚替诺福韦片)说明书内容进行统一修订。现将有关事项公告如下:
一、所有上述药品的上市许可持有人均应当依据《药品注册管理办法》等有关规定,按照要求(见附件)修订说明书,于2024年10月4日前报药审中心或省级药品监督管理部门备案。
修订内容涉及药品标签的,应当一并进行修订;说明书及标签其他内容应当与原批准内容一致。在备案之日起生产的药品,不得继续使用原药品说明书。药品上市许可持有人应当在备案后9个月内对已出厂的药品说明书及标签予以更换。
二、药品上市许可持有人应当对新增不良反应发生机制开展深入研究,采取有效措施做好药品使用和安全性问题的宣传培训,指导医师、药师合理用药。
三、临床医师、药师应当仔细阅读上述药品说明书的修订内容,在选择用药时,应当根据新修订说明书进行充分的获益/风险分析。
四、患者用药前应当仔细阅读药品说明书,使用处方药的,应当严格遵医嘱用药。
五、省级药品监督管理部门应当督促行政区域内上述药品的上市许可持有人按要求做好相应说明书修订和标签、说明书更换工作,对违法违规行为依法严厉查处。
特此公告。
附件:含丙酚替诺福韦药品说明书修订要求
国家药监局
2024年7月5日











根据药品不良反应评估结果,为进一步保障公众用药安全,国家药监局决定对脾多肽注射液说明书内容进行统一修订。现将有关事项公告如下:
一、所有上述药品的上市许可持有人均应当依据《药品注册管理办法》等有关规定,按照要求(见附件)修订说明书,于2024年10月4日前报省级药品监督管理部门备案。
修订内容涉及药品标签的,应当一并进行修订;说明书及标签其他内容应当与原批准内容一致。在备案之日起生产的药品,不得继续使用原药品说明书。药品上市许可持有人应当在备案后9个月内对已出厂的药品说明书及标签予以更换。
二、药品上市许可持有人应当对新增不良反应发生机制开展深入研究,采取有效措施做好药品使用和安全性问题的宣传培训,指导医师、药师合理用药。
三、临床医师、药师应当仔细阅读上述药品说明书的修订内容,在选择用药时,应当根据新修订说明书进行充分的获益/风险分析。
四、患者用药前应当仔细阅读药品说明书,使用处方药的,应当严格遵医嘱用药。
五、省级药品监督管理部门应当督促行政区域内上述药品的上市许可持有人按要求做好相应说明书修订和标签、说明书更换工作,对违法违规行为依法严厉查处。
特此公告。
附件:脾多肽注射液说明书修订要求
国家药监局
2024年7月5日
附件
脾多肽注射剂说明书修订要求
一、【不良反应】项
(一)删除以下内容:
停药后症状可消失。
(二)应包含以下内容:
上市后监测中发现本品有以下不良反应报告(发生率未知):
皮肤及皮下组织:瘙痒、多汗、皮疹、红斑、荨麻疹。
全身性及给药部位反应:寒战、发热(高热)、胸部不适、疼痛、注射部位肿胀。
消化系统:恶心、呕吐、腹痛、腹部不适、腹泻、肝功能异常。
心血管系统:心悸、潮红、静脉炎。
神经系统:头晕、头痛、震颤。
免疫系统:过敏反应、过敏性休克。
呼吸系统:呼吸困难、呼吸急促。
二、【禁忌】项下应包含以下内容:
孕妇及哺乳期妇女禁用。
三、【注意事项】项下应包含以下内容:
1.本品可能导致严重过敏反应(包括过敏性休克),用药前应当仔细询问患者用药史和过敏史,用药过程中应当对患者密切观察,一旦出现过敏反应或其他严重不良反应须立即停药并及时救治。
2.不良反应监测数据显示,使用本品后可能导致肝功能异常,建议用药后定期监测肝功能。
3.建议严格按照【用法用量】使用本品,溶媒量不足可能导致严重不良反应发生。
四、【孕妇及哺乳期妇女用药】项下应包含以下内容:
孕妇及哺乳期妇女禁用。
五、【儿童用药】项
(一)删除以下内容:
临床应用中,儿童患者使用本品,其疗效及安全性与普通人群相比未发现显著差异。
(二)应包含以下内容:
18岁以下儿童及青少年应当慎用本品。使用本品前应当充分评估其使用的风险及获益。
六、【老年用药】项
(一)删除以下内容:
临床应用中,老年患者使用推荐剂量的本品,其疗效及安全性与普通人群相比未发现显著差异。
(二)应当包含以下内容:
老年患者应当慎用本品。
(注:如原批准说明书的安全性内容较本修订要求内容更全面或更严格的,应当保留原批准内容。说明书其他内容如与上述修订要求不一致的,应当一并进行修订。)